首页
关于我们
信用公示
信用动态
政策法规
合作支持
联系我们
您当前的位置:
首页
>
政策法规
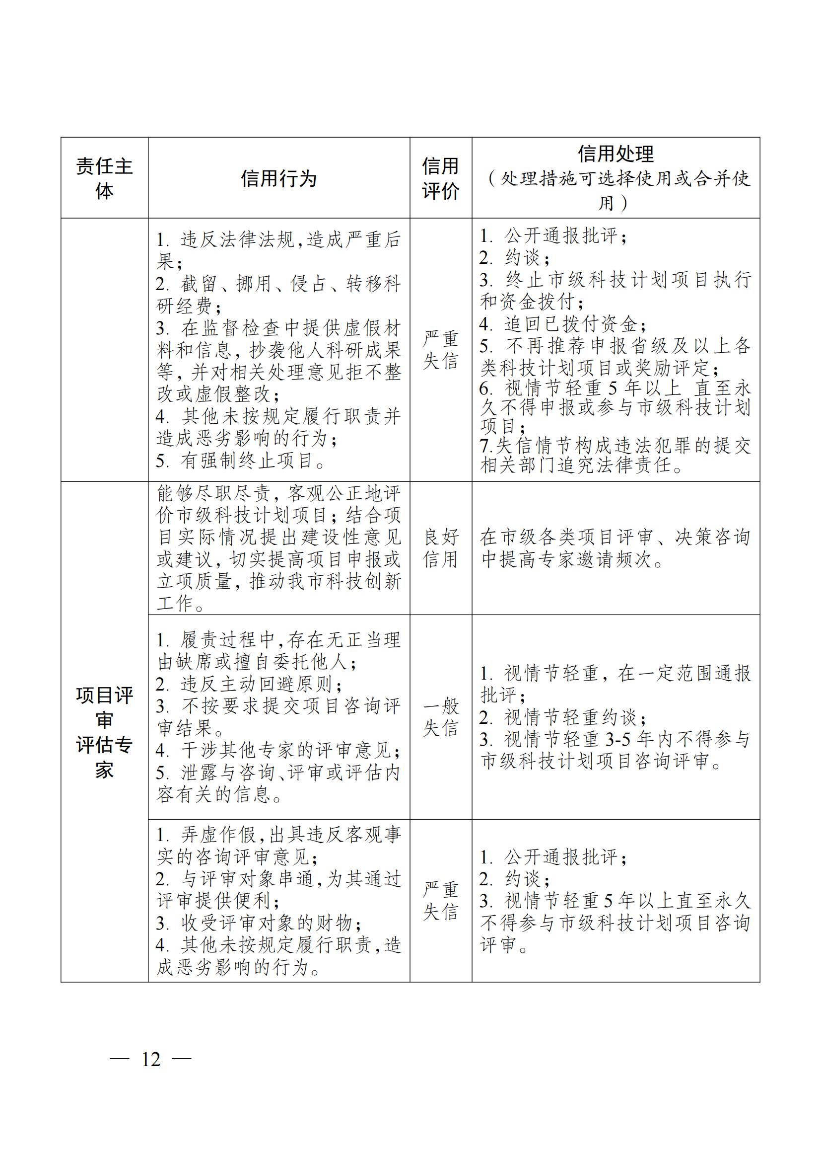
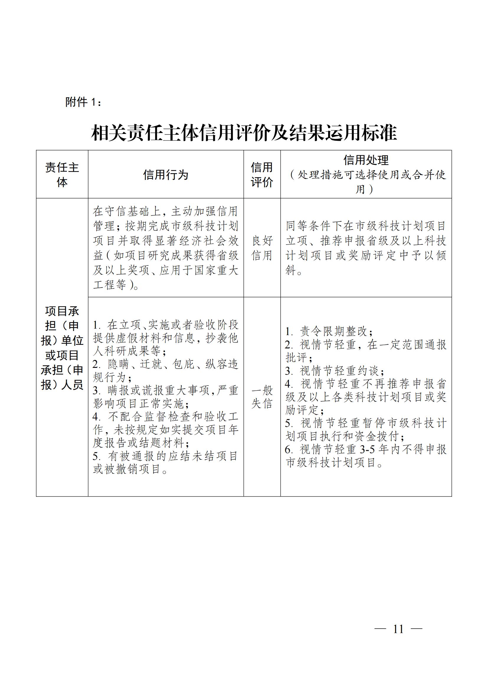
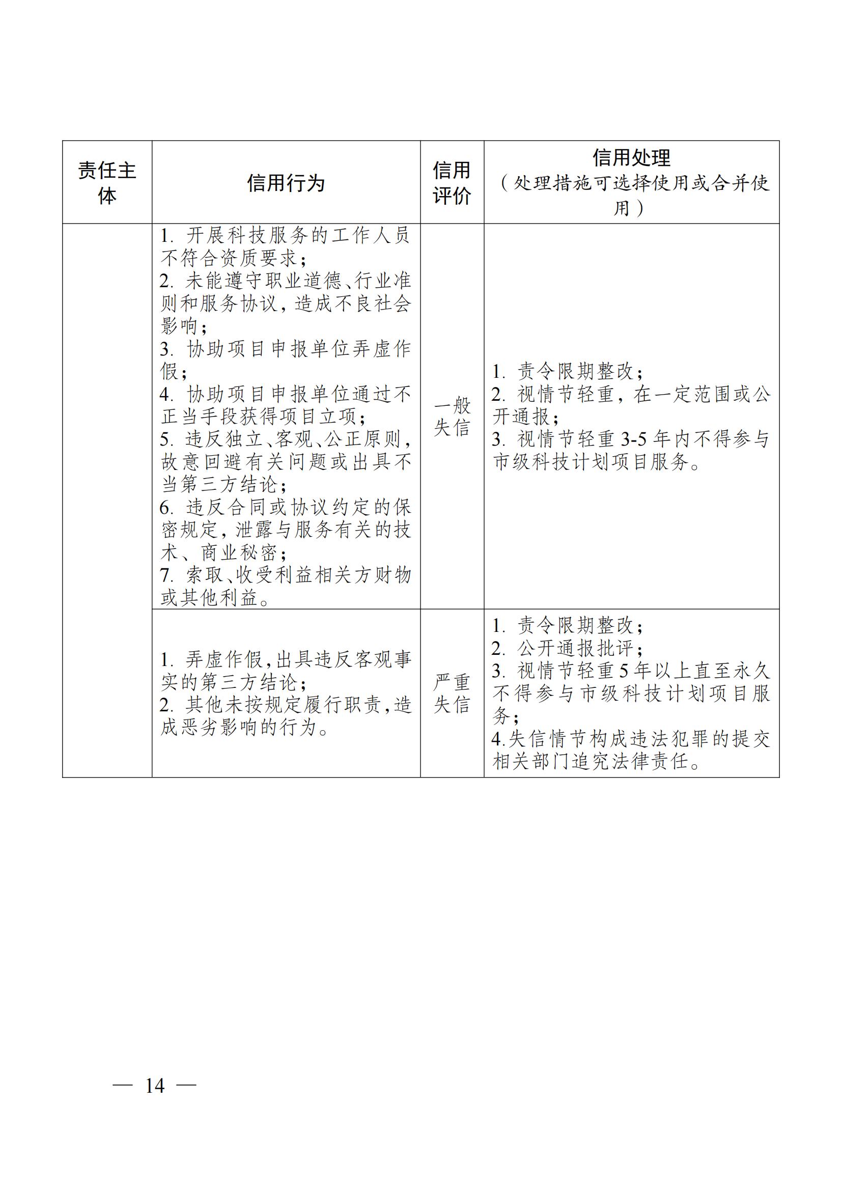
关于印发《镇江市市级科技计划项目信用管理办法》的通知
发布时间: 2025-08-18
TOP
打印页面
关闭本页